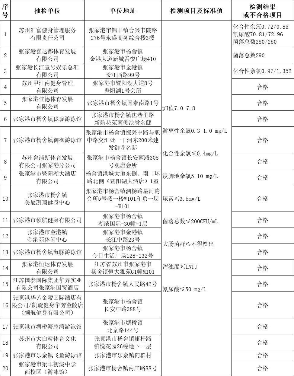
近日,市衛生監督所對全市正在營業的部分游泳場所進行了第二輪游泳池水抽檢。
本次抽檢共采集全市20家游泳場所游泳池水40份,按照GB37488-2019《公共場所衛生指標及限值要求》,對pH值、游離性余氯、化合性余氯、浸腳池余氯、尿素、菌落總數、大腸菌群、渾濁度、氰尿酸等項目進行了檢測。經檢測,其中有3家場館的部分項目不合格,合格率為85%。現將具體檢測結果情況公告如下:

對抽檢不合格的游泳場館,市衛生監督所均出具了衛生監督意見,責令該場所落實整改。下一步,市衛生監督所將落實回頭看,并進一步加強監督檢測,督促其合規經營。
余氯指什么?
余氯是指水經過加氯消毒,接觸一定時間后,水中所余留的有效氯,包括化合性余氯與游離性余氯兩部分。化合性余氯又叫結合性余氯,是指水中氯與氨的化合物,有NH2Cl、NHCl2及NHCl3三種,根據公共場所衛生標準及限值要求(GB37488-2019),化合性余氯標準為≤0.4mg/L,游離性余氯應保持在0.3-1.0mg/L。在標準值范圍內,既可以保證消毒效果,消滅病菌病毒,又不會產生危害,而且可以抑制藻類生長,防止水體發綠等多種現象。
細菌總數指什么?
細菌總數是指每毫升池水中細菌數量的總和,它主要是反映池水消毒效果的一項指示性指標,該指標本身并不反映對人體的危害程度。當游離性余氯持續保持在標準之內二十分鐘以上,細菌總數一般不會超過國家標準。



蘇公網安備 32058202010198號
